自噬是宿主防御病毒感染的重要生物学过程,然而许多病毒进化出了各种策略来破坏宿主的抗病毒系统。一些其他病毒诱导自噬,然后劫持自噬体并将其用作复制位点,或劫持分泌性自噬途径以促进病毒颗粒的成熟和排出,从而增加复制。猪繁殖与呼吸综合征病毒(PRRSV)以其狡猾的免疫逃逸策略,给全球养猪业带来了前所未有的挑战。这种病毒不仅能够引发猪只的严重疾病,更通过精妙的机制操纵宿主的自噬过程,来增强其生存和复制能力。目前,关于PRRSV在自噬过程中的逃逸机制,特别是通过分子伴侣介导的自噬(CMA)的研究有限。

IF:5.1 中科院1区 | JCR/Q1 生物学 参考译文:PRRSV GP5 通过靶向 LAMP2A 抑制分子伴侣介导的自噬的抗病毒作用 第一作者:Wen Li 通讯作者:夏平安,张宜娜,陈静 |
I 主要研究结果 |


图1. PRRSV 感染诱导不完全自噬
2. GP5是PRRSV诱导自噬的主要调节因子
为了研究PRRSV如何导致感染细胞自噬活性发生这种剧烈变化,探索了负责阻断自噬的病毒蛋白。用表达GP3、GP4、GP5、M或N的载体转染HEK293T或MARC-145细胞,检查了内源性LC3 I向LC3 II的转化以及SQSTM1的积累。结果表明,GP5的过表达显著促进了LC3-II的形成并增加了SQSTM1的蛋白质水平。GP5可能导致RFP和GFP双阳性囊泡(黄色斑点)的积累,表明自噬体和溶酶体的融合被阻断。此外,GP5明显降低了LC3和LAMP2A的共定位。这些结果表明GP5是PRRSV诱导的自噬的主要抑制剂。然而,GP5对LAMP2A的结合亲和力可能比LC3更大。因此,推测GP5介导的自噬抑制可能主要与溶酶体有关。


图2. GP5 是 PRRSV 诱导自噬的主要调节剂
3. GP5 与 CMA 关键蛋白 HSC70 和 LAMP2A 相互作用
通过共免疫沉淀(co-IP)结合液相色谱-质谱(LC-MS/MS)技术在PAMs细胞中鉴定了与GP5相互作用的蛋白质。实验结果显示HSC70和LAMP2A是与GP5相互作用的蛋白。进一步的实验验证了GP5与HSC70和LAMP2A的相互作用,并发现GP5能够与HSC70竞争性结合LAMP2A,从而破坏LAMP2A-HSC70复合体的形成。
此外,尽管GP5含有类似CMA(分子伴侣介导的自噬)基序的五肽序列“QKFDW”,但研究表明GP5并非CMA的底物。通过构建GP5突变体并进行实验,研究人员发现即使在突变体中,GP5仍然能够与HSC70相互作用,并且HSC70促进了GP5的表达而非降解。这表明GP5与HSC70的相互作用区域并非GP5上的“QKFDW”序列。
最后,通过预测GP5的结构域并构建突变体,研究人员确定了GP5的N端66-88和126-201氨基酸区域是与HSC70相互作用的关键区域。这些发现为理解GP5如何通过靶向LAMP2A抑制CMA提供了重要信息,并且揭示了PRRSV逃避宿主细胞自噬机制的新策略。


图3.GP5 通过竞争性结合 LAMP2A 来破坏 LAMP2A 和 HSC70 之间的相互作用
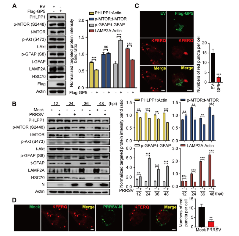
4. GP5 通过抑制 MTORC2/PHLPP1/GFAP 通路降低 CMA 活性
由于GP5不是CMA的底物,但能与LAMP2A竞争性结合,研究者推测GP5可能通过与LAMP2A的相互作用来调控CMA的活性。实验结果显示,GP5过表达或PRRSV感染的细胞中,关键CMA蛋白PHLPP1、GFAP和LAMP2A的水平下降,同时GFAP的磷酸化水平上升,表明GP5通过抑制MTORC2/PHLPP1/GFAP信号通路来降低CMA活性。
为了评估CMA活性,研究者使用了一种光转换的人工CMA报告分子KFERQ-PA-mCherry,该分子在405纳米可见光照射下会由非荧光变为红色荧光,使溶酶体呈现红色荧光斑点。红色斑点的数量是CMA活性的可靠指标。实验观察到,GP5过表达或PRRSV感染的MARC-145细胞中红色荧光斑点数量减少,这进一步证实了PRRSV通过GP5降低了CMA的活性。

图4.GP5 降低 CMA 的活性
5.GP5 通过解离未修饰的 GFAP-LAMP2A 复合物来加速 LAMP2A 的分解
研究发现GP5能够上调GFAP的磷酸化并下调LAMP2A的表达,这可能是GP5破坏CMA的一个重要因素。通过共免疫沉淀和间接免疫荧光实验,观察到GP5与EF1α而非GFAP相互作用。此外,GP5在存在时减少了LAMP2A与去磷酸化突变体GFAP (S8A)的相互作用,并破坏了GFAP (S8D)与EF1α的结合。这些结果表明GP5促进了pGFAP-EF1α复合体的解聚,导致未修饰的GFAP从多聚体LAMP2A上解离,从而瓦解LAMP2A,降低了CMA的活性。
进一步的实验评估了GFAP对PRRSV复制的影响,结果显示GFAP (S8D)降低了LAMP2A的表达,增加了细胞裂解液中的PRRSV N蛋白水平和病毒基因组拷贝数,以及培养上清中的病毒产量。相反,GFAP (S8A)能够维持LAMP2A的稳定性,减少PRRSV N蛋白水平、病毒基因组拷贝数和病毒产量。因此,研究推测CMA活性的变化可能会影响PRRSV的增殖。


图5. GP5 解离未修饰的 GFAP-LAMP2A 复合物
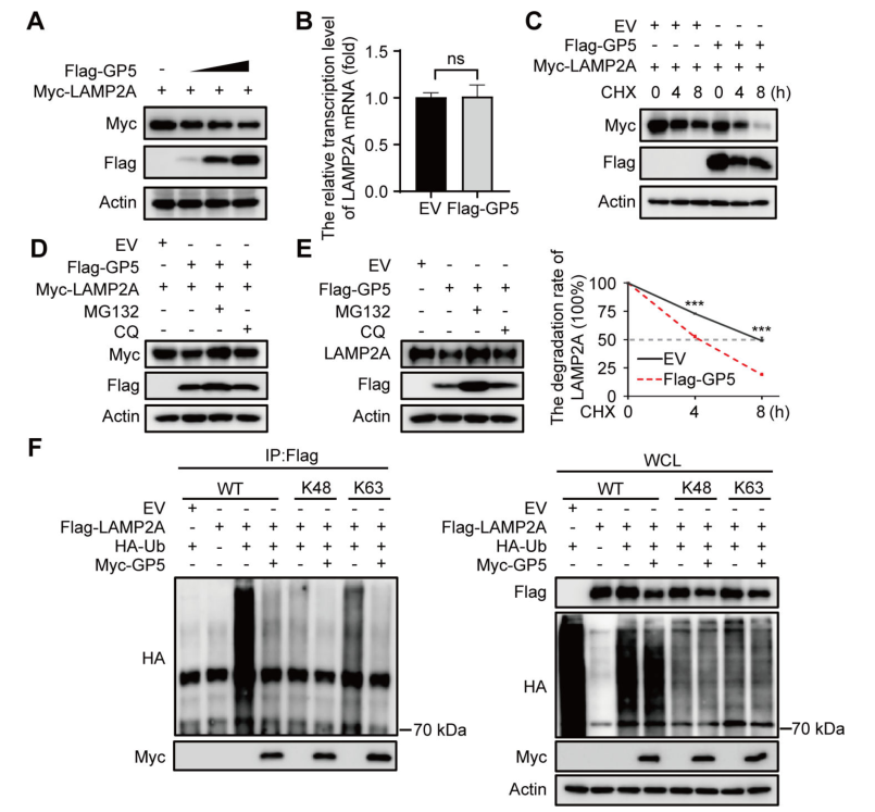
6.GP5 通过阻断 K63 连接的多泛素化来损害 LAMP2A 的稳定性
研究发现,随着GP5剂量的增加,LAMP2A蛋白水平呈剂量依赖性下降,而LAMP2A的mRNA水平没有显著变化,表明GP5可能通过降低LAMP2A的稳定性来促进其降解。通过使用蛋白酶体抑制剂MG132和溶酶体抑制剂CQ的实验,结果表明GP5通过泛素-蛋白酶体途径促进LAMP2A的降解,而非通过溶酶体途径。特别是,GP5过度表达显著抑制了LAMP2A的K63连接的多聚泛素化,这表明GP5通过破坏LAMP2A的K63连接多聚泛素化来减弱其稳定性,从而促进其降解。

图6.GP5 通过 UPS 削弱 LAMP2A 的蛋白质稳定性
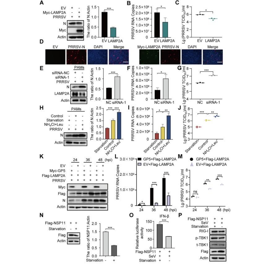
7.GP5 抑制 CMA 的抗病毒作用
研究发现,LAMP2A的过表达能够降低PRRSV N蛋白水平、病毒基因组拷贝数,以及减少培养上清中的病毒产量。相反,通过siRNA技术敲低LAMP2A的表达则会增加PRRSV的复制。此外,利用饥饿(一种CMA激活剂)处理PRRSV感染的细胞,能够减少病毒的复制,而使用NH4Cl和亮抑素(CMA抑制剂)则会增加病毒复制。
进一步的实验表明,GP5通过减少LAMP2A蛋白水平,增加PRRSV N蛋白水平和病毒基因组拷贝数,进而提高病毒产量,从而抑制CMA的激活。为了理解CMA的抗病毒机制,研究人员使用西方印迹法筛选被CMA降解的PRRSV病毒蛋白,发现CMA激活能显著降低NSP11的表达。NSP11已知能减少干扰素-β的表达,并且抑制RIG-I的活性。通过双重荧光素酶报告基因和西方印迹法的实验,研究人员发现CMA激活能够显著提高NSP11过表达细胞中IFN-β启动子的活性和RIG-I的表达,表明CMA激活能够抵消NSP11介导的对IFN-I信号通路的抑制。这些发现表明GP5通过靶向LAMP2A抑制CMA的激活,增强了NSP11对RIG-I介导的IFN-I信号通路的抑制作用,从而促进PRRSV的复制。

图7.CMA 的激活可抑制 PRRSV 复制
| I 研究总结 |
GP5对CMA的抑制作用
研究结果表明,CMA活性的调节直接影响PRRSV的复制能力。当CMA活性被激活时,如通过饥饿处理,PRRSV的复制受到抑制;相反,当CMA活性被抑制时,例如使用NH4Cl和亮抑素处理,PRRSV的复制能力得到增强。此外,通过siRNA技术敲低LAMP2A的表达,也证实了CMA活性的降低会促进PRRSV的复制。
最后,本研究揭示了GP5在PRRSV免疫逃逸中的作用机制。GP5不仅通过抑制CMA活性来促进病毒复制,还通过影响NSP11介导的IFN-I信号通路来增强PRRSV的免疫抑制作用。这些发现为理解PRRSV如何在宿主细胞内建立感染和复制提供了新的视角,并为开发新的抗病毒策略提供了潜在的分子靶点。
DOI: https://doi.org/10.1128/mbio.00532-24