学术文章 培训会议

中国农业大学杨汉春教授团队解析猪繁殖与呼吸综合征病毒致急性肺损伤分子机制

转发:中国农业大学,引用5月28日,中国农业大学动物医学院兽医公共卫生安全全国重点实验室、农业农村部动物流行病学重点实验室杨汉春教授团队在《细胞和分子生命科学》(Cellular and Molecular Life Sciences)上在线发表了题为《高致病性猪繁殖呼吸综合征病毒通过调控claudin-8和claudin-4破坏肺微血管内皮屏障的分子机制》(Disruption of pulmonary microvascular endothelial barrier by dysregulated claudin-8 and claudin-4: Uncovered mechanisms in porcine reproductive and respiratory syndrome virus infection)的研究论文,成功解析了高致病性猪繁殖与呼吸综合征病毒(HP-PRRSV)通过调控肺微血管内皮细胞紧密连接蛋白表达,促进血管通透性升高,从而导致急性肺损伤的分子机制。

11.png
猪繁殖与呼吸综合征病毒(PRRSV)可引起妊娠母猪繁殖障碍以及各阶段猪只呼吸道疾病,是高度接触性传播、经济危害巨大的病原。其高致病性毒株HP-PRRSV感染可诱发急性肺损伤,表现为肺出血、肺水肿和大量炎性细胞浸润,是导致高死亡率的重要原因之一,然而引起这一病理损伤的分子机制尚不完全清楚。
团队通过构建肺微血管内皮细胞的3D体外培养模型,证实HP-PRRSV毒株JXwn06感染仔猪的肺脏灌洗液(JXwn06 ALF)和原代肺泡巨噬细胞的上清液(JXwn06 CM)均可引起血管内皮的通透性增加,表现为跨膜电阻(TEER)降低和对FITC-Dextran(FD4)通透性升高(图1)。
22.png
图1.HP-PRRSV感染可引起血管内皮通透性升高
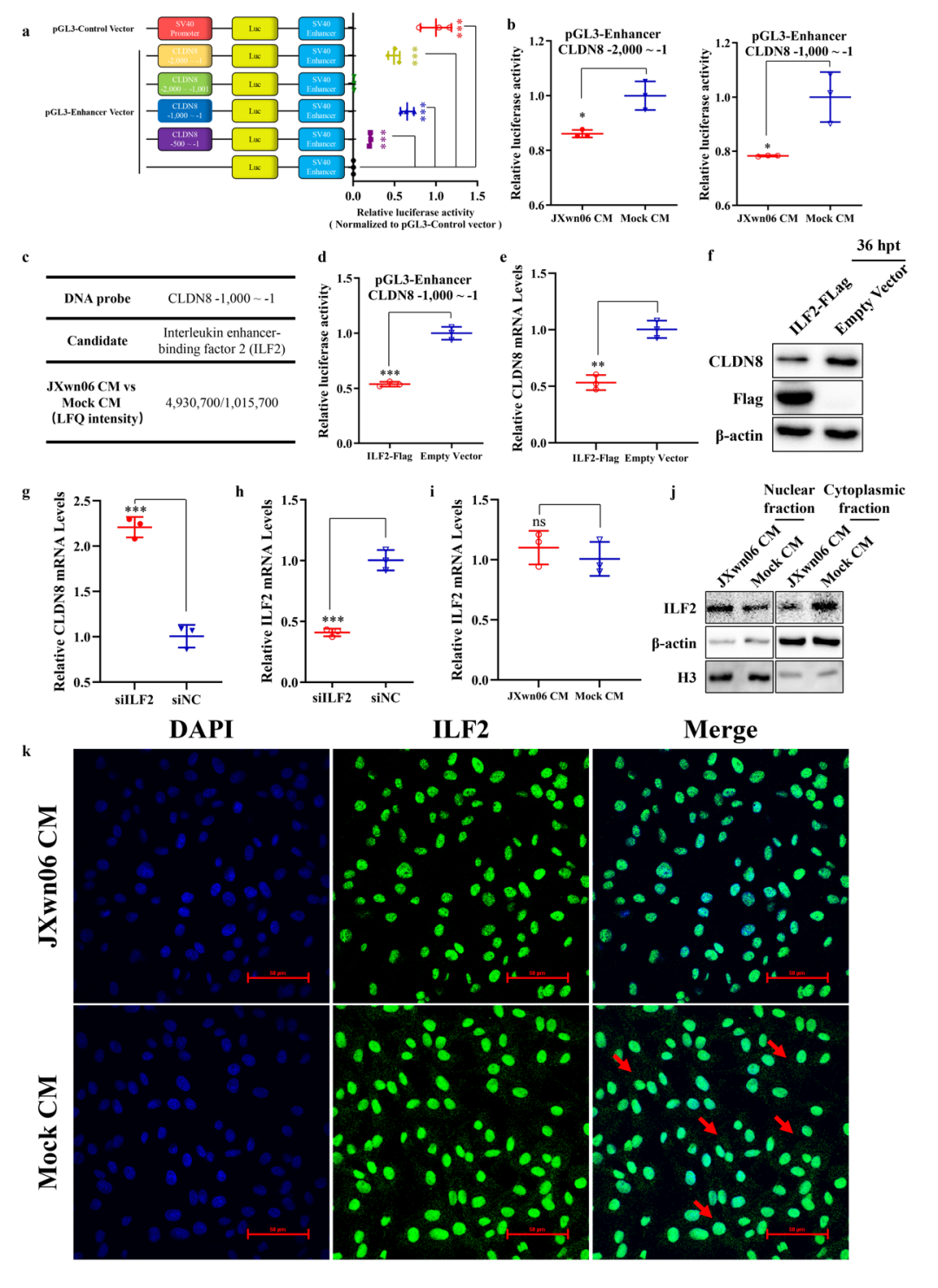
通过外源白细胞介素1β(IL-1β)和肿瘤坏死因子α(TNF-α)蛋白添加,以及拮抗剂阻断试验,证实JXwn06感染肺泡巨噬细胞后分泌的IL-1β和TNF-α而非病毒粒子是引起血管通透性升高的关键成分。进一步证实,其通过促进白细胞介素增强子结合因子2(ILF2)、通用转录因子III C亚基2(GTF3C2) 和甲状腺激素受体相关蛋白3(THRAP3) 三种转录因子入核,结合启动子或其调控序列,以调控claudin-8和claudin-4的转录;同时,可上调microRNA ssc-miR-185靶向claudin-8以抑制其转录后表达,从而影响气血屏障破坏,造成急性肺损伤(图2)。
33.png
图2.IL-1β和TNF-α引起紧密连接蛋白CLDN8和CLDN4表达失调
该研究不仅揭示了HP-PRRSV感染导致急性肺损伤时血管内皮通透性升高的分子机制,也为新型冠状病毒、流感病毒等感染引起的病毒性肺炎发生机制、调控通路和干预方法研究提供了新思路。
44.png
图3.HP-RRSV通过调控紧密连接蛋白表达破坏血管通透性的模式图
物医学院已毕业博士研究生孙伟峰(目前就职于中国兽医药品监察所)为论文第一作者,周磊副教授和杨汉春教授为论文共同通讯作者,团队盖新娜教授、张永宁副教授、韩军教授和郭鑫教授以及博士生吴伟鑫和方鑫玉参与研究工作,胡艳欣教授对组织病理损伤评估给予帮助。该研究得到国家重点研发项目(2023YFD1800804)、国家自然科学基金重点项目(32330106)和国家生猪产业体系专项基金(CARS-35)等项目的资助。
原文链接:https://link.springer.com/article/10.1007/s00018-024-05282-4